您所在的位置: 首页 > 和平医疗集团动态 > 正文 和平医疗集团动态
    我院康复医学科在科普竞赛与学术交流中获得“双丰收”
    发布者: 来源:  日期:2025-10-23 15:19

    近日,“中国康复医学会康复护理专业委员会学术年会”在四川成都顺利举办。我院康复医学科护理团队凭借扎实实力,不仅在科普竞赛中展现专业风采,更在学术交流环节贡献创新成果,成功实现临床创新与科学普及的“双丰收”。

    一、科普赛场:深耕转化,勇夺全国二等奖

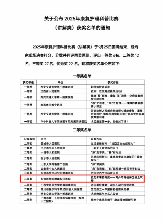
    在竞争尤为激烈的首届康复护理科普大赛中,由我院康复医学科报送的《挺起未来的脊梁——青少年脊柱保卫战全攻略》的作品,从全国1485项参赛作品中脱颖而出,荣获科普讲解类全国二等奖。








    该作品直击青少年脊柱健康这一社会焦点,成功将专业的康复知识转化为通俗易懂的科普内容。团队通过真实案例与清晰的讲解,有效打破了知识壁垒,展现了较强的健康科普传播能力。

    二、学术论坛:创新引领,分享前沿强音

    与此同时,在大会的神经康复护理论坛上,康复医学科护士冀亚飞发表了题为《脑卒中吞咽障碍患者的摄食训练辅助系统康复护理效果及对VFSS的影响》的专题报告。她系统分享了我院在该领域的创新护理技术与宝贵临床经验,其前沿的探索与扎实的成效,获得了现场专家的一致高度评价,体现了我院在神经康复专科护理领域的技术深度与创新活力。

    三、载誉前行:坚定“科普+临床”双轮驱动发展

    对于此次佳绩,护士长苗春霞表示,奖项是认可,更是动力。科普奖项印证了团队将复杂专业知识转化为社会健康福祉的能力;而学术论坛上的强音,则验证了科室临床科研创新的实力。这两项荣誉,坚定了团队未来继续深耕康复护理科普与临床研究的决心,科室将持续产出优质科普内容,探索前沿护理技术,为康复护理事业的高质量发展贡献更多力量。


                                                                                                   (附属和济医院供稿)



    上一篇:喜报 | 张巍教授当选山西省医师学会肾病医师分会副会长

    下一篇:“金秋至 助成长”壶关县人民医院儿科顺利开展免费测骨龄义诊活动